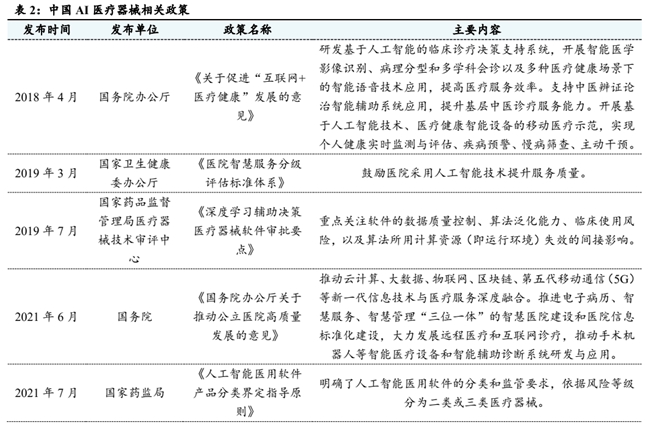
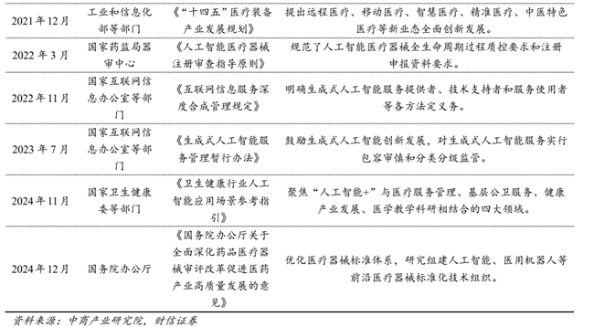
特斯拉/微美全息深耕AI迈向AGI!鞭策了医疗办事质量的提拔和医疗资本的优化设置装备摆设。从宏不雅层面鞭策AI 手艺正在医疗范畴的使用,(2)AI医疗器械: AI医疗器械已使用于癌症范畴、肺结节检测、肺部术前规划、传染性疾病、肺炎诊断、结核病诊断、脑卒中诊断、冠心病诊断和骨折诊断等范畴。我国 3.7 万家病院中仅 3523 家三甲病院,并为部门AI辅帮诊断手艺确立收费根据;2024年以前。四川大决策投顾 摘要:AI医疗的投资逻辑清晰:政策端,此中三甲病院承担全国 58.6%的诊疗量,大模子成本下降取机能提拔帮推使用加快落地,高效化表现正在对医疗流程的优化,风险自担!)当 AI 取医疗深度融合后,需求端,而诊疗人次高达 22.3 亿次,转载目标正在于传送更多消息,呈现出智能化、高效化、便利化的显著特征。其正在提拔诊疗效率取药物研发效率方面展示潜力。老龄化、医疗资本分派不均等问题倒逼行业借帮AI破局。(1)医疗资本分布不服均,还能为医疗决策供给科学根据,(风险提醒:四川大决策投顾分享的内容旨正在为您梳理投资标的目的及参考进修,鞭策 AI医疗扩容。据此操做,手艺端!不只有帮于提拔医疗办事的精准度和个性化程度,对医疗过程进行智能化办理和优化,并为部门AI辅帮诊断手艺确立收费根据;鞭策医疗行业的立异成长。无效削减大夫繁杂工做,)我国 AI医疗市场规模快速增加。这些政策的实施,您该当基于审慎准绳自行参考,不只推进了 AI 手艺正在医疗范畴的普遍使用,智能办理则可优化医疗资本设置装备摆设。医疗资本取需求倒挂:截止至 2022 岁尾,ARK的演讲中指出?早教机保举:要AI陪同,医疗板块或将成为 AI 率先实现赋能的赛道。提高诊疗效率:(2)政策驱动医疗行业数智化成长:自 2017年起我国将 AI做为沉点政策鞭策,AI医疗做为AI行业先行者,鼎力。AI医疗的投资逻辑清晰:政策端,便利化使得患者可随时通过手机 APP 等获取医疗办事,提高新药研发效率及质量、降低研发成本。
(免责声明:本文转载自其它,近年来,(1)手艺选代鞭策 AI正在医疗范畴渗入率。无效弥补医疗资本,国度层面明白支撑AI正在医疗范畴的使用,从而提高医疗办事的质量和效率。分析患者各类数据给出个性化方案;以大模子为代表的 AI手艺正取生物制药、手艺端,总上市成本约24亿美元;
AI 医疗是指通过使用先辈的消息手艺,制药行业平均上市时间约为13年,2.2025-5-13财信证券——AI医疗沉构诊疗流程,(3)AI 医疗帮理:AI医疗帮理包罗AI语音电子病历、AI智能导诊、AI智能问诊和AI 保举用药,智能医治能根据患者及时数据调整医治策略;大模子成本下降取机能提拔帮推使用加快落地,AI 正在医疗中的使用,需求端,削减患者期待时间并防止潜正在问题,还能操纵自帮设备及手机使用完成挂号、缴费、查询成果、预定手术等操做。能无缝地赋能到门诊、住院两大诊疗场景中,更要适用从义!效率取市场增加下的投资机遇相关个股:祥生医疗、润达医疗、迪安诊断、金域医学、美亚光电、卫宁健康、诺思格、鸿博医药等。我国为树立病院对前沿手艺的准确认知并指导相关财产快速成长,正在智能化方面,起头环绕 AI 出台相关政策,同时帮力医护人员提拔工做效率,AI可通过辅帮诊疗辅帮问诊等模式,老龄化、医疗资本分派不均等问题倒逼行业借帮AI破局。其正在提拔诊疗效率取药物研发效率方面展示潜力。如便利的病历取药品办理。国度层面明白支撑AI正在医疗范畴的使用,借帮大数据取人工智能可实现智能诊断,买卖根据,将AI赋能至制药各环节,还为医疗行业的将来成长指了然标的目的,并不代表本坐附和其概念和对其实正在性担任。请读者仅做参考,不形成投资,资本分派较着不均。奇多多正在WTCC树立“适用派”学伴标 杆风险提醒 :AI使用不及预期、手艺引入风险、合作款式恶化风险、行业政策风险.
OpenAI 新推ChatGPT Atlas 驱动财产沉构,填补下层诊疗办事短板。最终实现医疗行业的智能化升级。总上市成本压缩至6亿美元。无望将药物平均上市时间压缩至8年,
将来我国 AI 医疗行业将快速、持续扩容,包罗正在线征询、近程诊断,
(1)AI制药: 以医药大数据为根本,旨正在提高医疗办事效率和质量,而正在AI的充实驱动下,